This website requires JavaScript.
Explore
Help
Sign In
robin
/
Robin_PHD
Watch
1
Star
0
Fork
0
You've already forked Robin_PHD
Code
Issues
Pull Requests
Actions
Packages
Projects
Releases
Wiki
Activity
4055575e8f
Robin_PHD
/
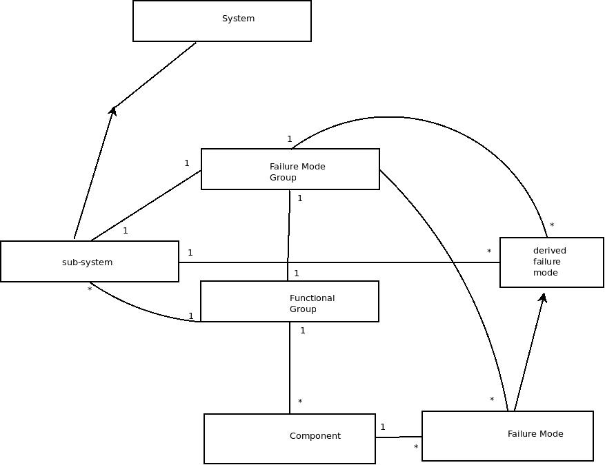
old_thesis
/
component_failure_modes_definition
/
fmmd_uml2.jpg
Robin Clark
b92ea644ac
re-organised and saved old_thesis, now need a
...
thesis template from uni or somewhere
2012-01-19 17:55:23 +00:00
38 KiB
877x675px
Raw
History