This website requires JavaScript.
Explore
Help
Sign In
robin
/
Robin_PHD
Watch
1
Star
0
Fork
0
You've already forked Robin_PHD
Code
Issues
Pull Requests
Actions
Packages
Projects
Releases
Wiki
Activity
54935771fa
Robin_PHD
/
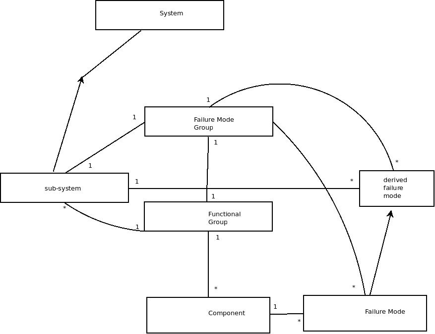
component_failure_modes_definition
/
fmmd_uml2.jpg
Robin
e03e9acfe5
UML definitions
2010-04-18 11:10:25 +01:00
38 KiB
877x675px
Raw
History