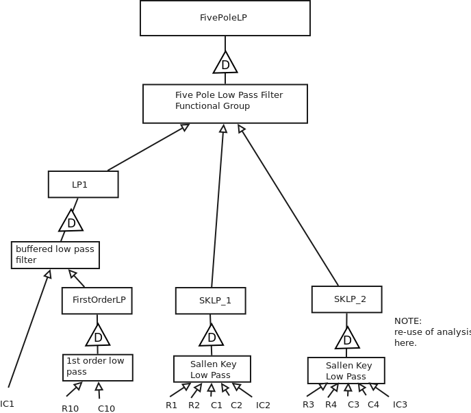
Robin_PHD/submission_thesis/CH5_Examples/circuit2h.png
robin 73a0e5be19 D instead of bowtie notation used
for symptom abstraction in tex
and diagrams now.

Next add the software with FMMD.

AND after thatfinish off the sigma delta ADC
analysis.
2012-04-21 12:20:34 +01:00

42 KiB
688x603px