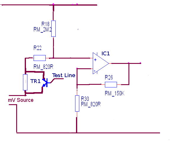
found out parallel on the top 2.2 meant what ever you put with it gave the same offset if the main safety resistor was OPEN. !!!!
14 KiB
577x479px
14 KiB
577x479px