This website requires JavaScript.
Explore
Help
Sign In
robin
/
Robin_PHD
Watch
1
Star
0
Fork
0
You've already forked Robin_PHD
Code
Issues
Pull Requests
Actions
Packages
Projects
Releases
Wiki
Activity
8a59071d68
Robin_PHD
/
introduction
/
mv_opamp_circuit.png
Robin Clark
ebc4bd19bf
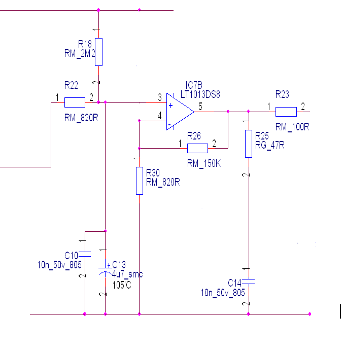
milli volt sensor with added safety resistor better description and diagram
2010-06-28 21:10:44 +01:00
20 KiB
678x690px
Raw
History