Robin_PHD/fmmd_design_aide/mv_opamp_circuit2.png
Robin Clark fa537f852e modified circuit
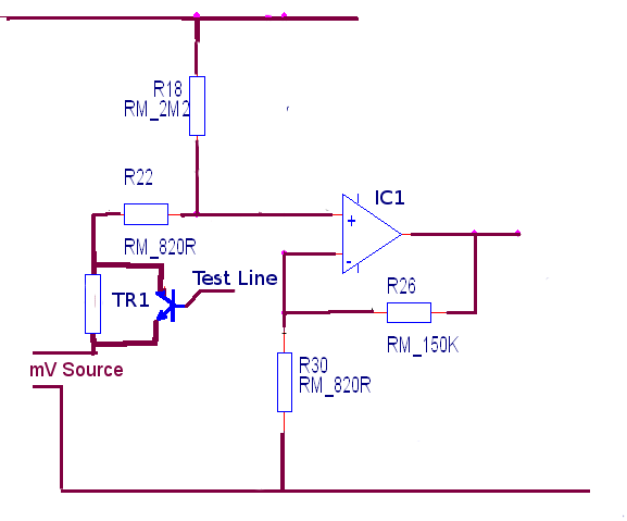
found out parallel on the top 2.2
meant what ever you put with it
gave the same offset if the main safety resistor was OPEN.

!!!!
2010-11-05 18:06:06 +00:00

14 KiB
577x479px