This website requires JavaScript.
Explore
Help
Sign In
robin
/
Robin_PHD
Watch
1
Star
0
Fork
0
You've already forked Robin_PHD
Code
Issues
Pull Requests
Actions
Packages
Projects
Releases
Wiki
Activity
b1b776265c
Robin_PHD
/
component_failure_modes_definition
/
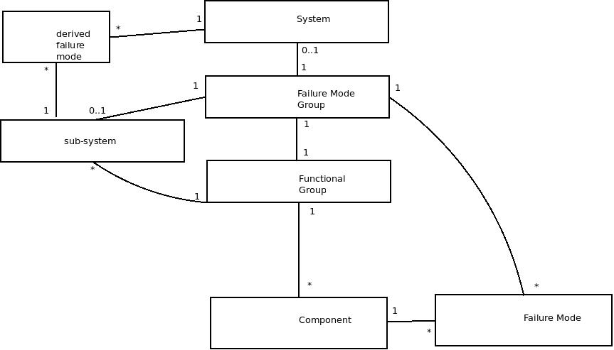
fmmd_uml.jpg
Robin
754b8c858a
uml diagram
2010-04-13 20:54:50 +01:00
28 KiB
863x493px
Raw
History