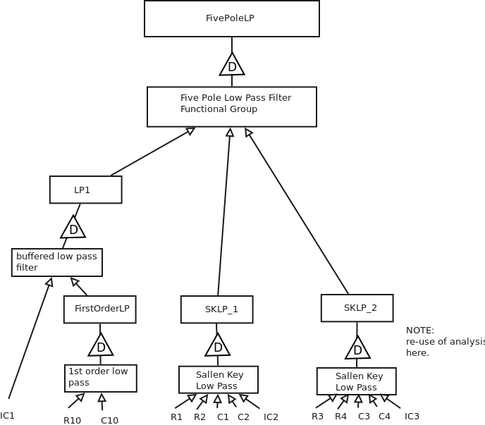
for symptom abstraction in tex and diagrams now. Next add the software with FMMD. AND after thatfinish off the sigma delta ADC analysis.
42 KiB
688x603px
42 KiB
688x603px